咨询热线:17323052072
 
您现在的位置:网站首页 > 相关法规
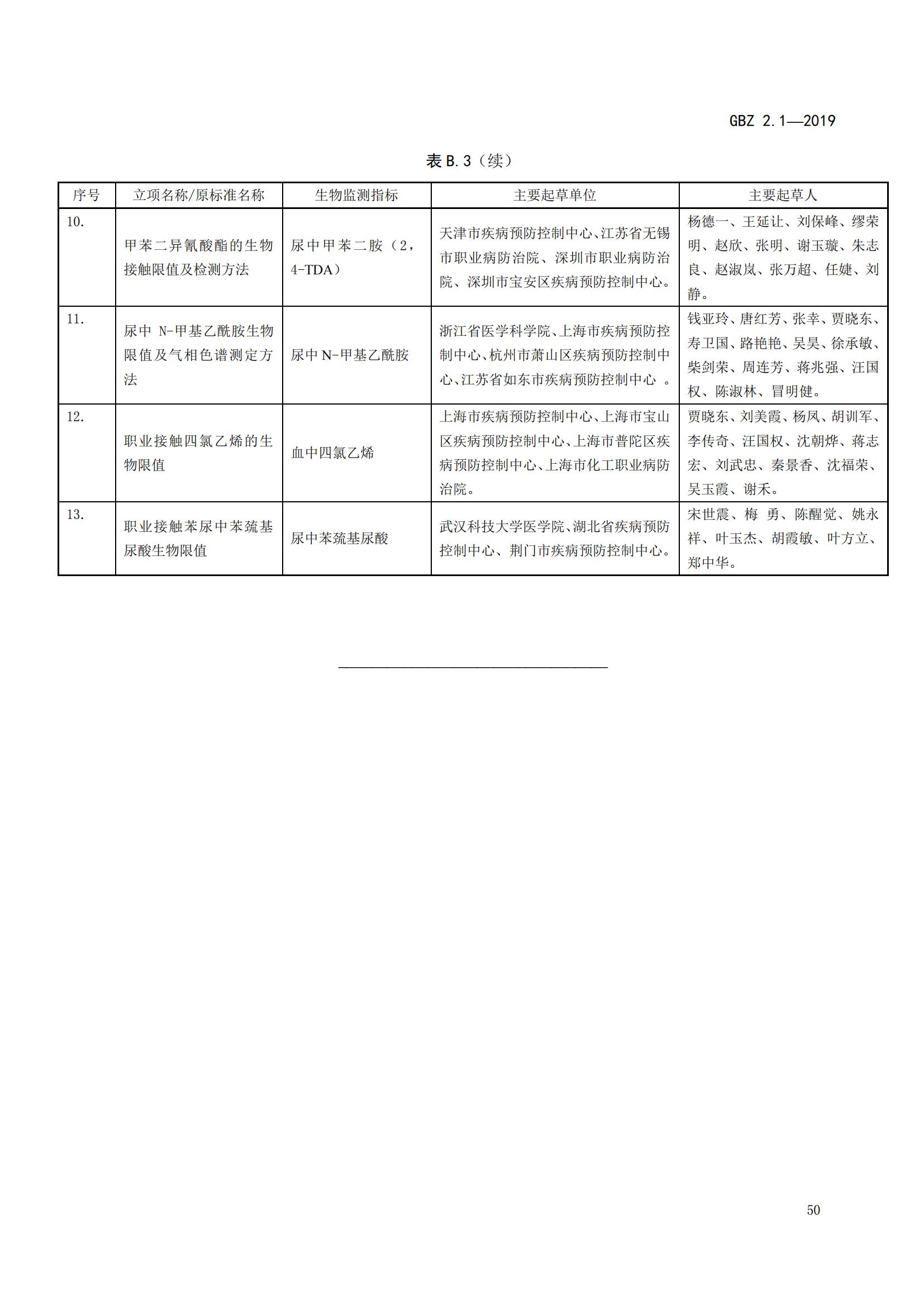
GBZ2.1-2019 职业接触限值第1 部分:化学因素
作者:宏智达 更新时间:2022-03-11 16:10:31 点击量:0

 

地址:四川省成都市成华区航天路64号御莎大厦4层2号

Q Q:654065625

邮箱:654065625@qq.com

电话:17323052072

四川宏智达检测技术服务有限公司 版板所有 @ 2021 备案号:蜀ICP备2021031954号-1 川公网安备51010802032962号